首页
部门概况
团委简介
机构设置
现任委员
思想引领
团学要文
榜样的力量
我为群众办实事
组织建设
团委
学生会
青协
学生社团
艺术团
实践育人
百千万工程
科技学术
志愿服务
创新创业
校园文化
南华文体艺术节
文艺晚会
社团风采展
班长沙龙
团学风采
手机-全文检索组件异常,错误标识码c3kU1, 请查看错误日志
首页
部门概况
团委简介
机构设置
现任委员
思想引领
团学要文
榜样的力量
我为群众办实事
组织建设
团委
学生会
青协
学生社团
艺术团
实践育人
百千万工程
科技学术
志愿服务
创新创业
校园文化
南华文体艺术节
文艺晚会
社团风采展
班长沙龙
团学风采
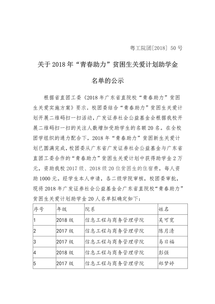
关于2018年“青春助力”贫困生关爱计划助学金名单的公示
信息来源:
发布日期:2018-11-05
分享到:
上一条:
致广东南华工商职业学院2016级毕业生的一封信
下一条:
关于征集《广东南华工商职业学院学生社团管理办法》修订意见的通知