企业微信
学生
教工
访客
OA
领导信箱
EN
学校概况
学校简介
现任领导
校训校徽
学校大事
学校章程
校园风光
干校培训
机构设置
二级学院
党政部门
教辅部门
群团机构
教育教学
专业设置
教学平台
教务系统
双创教育
招生就业
招生简章
招生计划
录取查询
新生攻略
招生网
就业网
继续教育
图书馆
南华校友
信息公开
招聘招标
招聘
招标
新闻中心
School Announcements
首页
/
新闻中心
/
学校公告
/ 正文
新闻中心
学校要闻
媒体关注
校内动态
学校公告
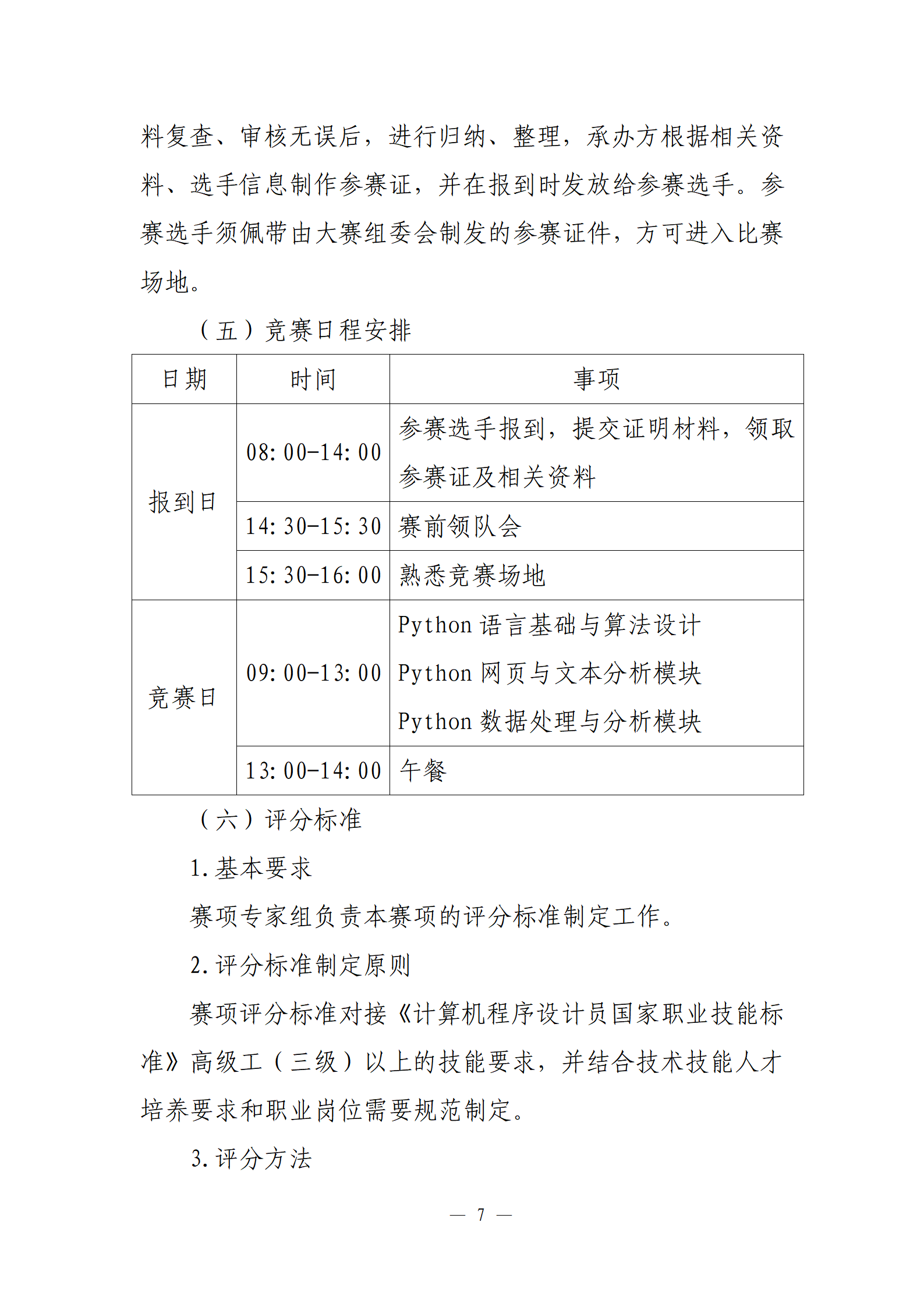
关于举办2024年全国行业职业技能竞赛第六届全国电子信息服务业职业技能竞赛计算机程序设计员S(Python方向)赛项广东省选拔赛的通知
发布时间:2024-09-20
点击数:
分享
返回列表
附件【
计算机程序设计员S(Python方向)赛项广东省选拔赛实施方案.pdf
】已下载
次
附件【
附件1:计算机程序设计员S参赛队报名表(学生组).docx
】已下载
次
附件【
附件2:计算机程序设计员参赛队报名表(职工组).docx
】已下载
次
上一条:
关于举办2024年社会培训评价组织职业技能等级认定考评员培训班的通知
下一条:
关于第十七届“挑战杯”省赛推荐项目名单的公示
【
关闭
】
专题导航
创新创业
创新强校
项目评审
教师发展中心
实习备案
师德师风投诉邮箱
2024年高考录取查询
深入贯彻中央八项规定精神学习教育
党校平台
双百行动