广东南华工商职业学院
财务金融学院二级心理辅导站
网站宣传材料

一、组织机构和队伍建设
1.学院成立心理健康教育工作领导小组,由专门的学院领导分工负责
财务金融学院二级心理辅导站自成立以来,始终注重组织机构的健全和队伍的专业化建设。目前,我院设有站长(学院党总支副书记)、副站长、常务师生工作人员,协助学校心理辅导中心做好学生心理健康普查与学生心理状况调查工作,结合专业特点开展主要工作内容如下:第一,在财务金融学院进行心理健康知识的普及和宣传教育,提高学生的心理健康意识和自我调节水平;第二,开展内容丰富、形式多样的心理健康系列活动;第三,对宿舍心理观察员和心理委员进行培训;第四,完善建立学生心理档案;第五,开展一般性心理问题的深度谈话,对严重心理问题的学生要及时发现、甄别和转介,并进行心理危机的初步干预;第六,对于往届毕业生提供一定的情感支持。

图
1
获2023年度优秀二级心理辅导站
2.二级心理辅导站有工作与管理制度
加强和完善二级心理辅导站机构及制度建设,推进制度集成创新,加强统筹协同。我院制定或修订《财务金融学院心理健康教育规章制度》《财务金融学院心理危机干预手册》《财务金融学院心理健康教育心理档案管理规定》《财务金融学院学生管理台账信息表》等工作制度,加强心理育人各模块的系统集成,不断提升心理育人工作的规范化和科学化水平。
3.学院心理专员由具有良好的心理素质,经过专业培训,具有一定实践经验的教师担任
我院认真建设二级心理辅导站,完善校、院、班、宿舍、家庭“五位一体”心理健康信息网络和预防体系。有心理学背景或工作经验的辅导员、班级心理委员和宿舍心理观察员是二级心理辅导站强有力的三支队伍。
有心理学背景或者工作经验的辅导员是心理工作的直接实施者。目前二级心理辅导站有12名专职辅导员,其中心理学背景2人,副站长持有国家认证的心理咨询师资格证书和广东省高校注册心理咨询师资格;教育学背景2人,艺术学背景1人,管理学背景2人。辅导站每年发动辅导员参加高层次培训和督导,专职辅导员在定期的培训中不断更新知识和技能,加强业务学习、不断提升自身的专业素质和能力。心理专员和工作人员(老师)每学年至少参加一次省高心委、省教育厅或学校学校组织的关于学生心理辅导的理论和技能强化培训,每学年参加心理专业继续教育培训不少于40 学时,以巩固工作技能。

图 2 副站长刘丽老师获2023年度心理健康教育工作先进个人
4.学院设有学生心理部长、班级心理委员、宿舍心理信息员
我院进一步完善五级心理健康教育工作网络。认真选拔心理委员、宿舍心理信息员,积极构建全员参与机制,覆盖学院全体学生。二级心理辅导站还成立了由学生代表组成的辅助团队,协助开展日常工作和活动,建立健全了心理预警、报告、干预和疏导机制,充分发挥“宿舍心理信息员—班级心理委员—学院二级心理辅导站—学校心理辅导中心—工作专班”五级自下而上的预警网络的作用,保证预警信息的畅通,确保学生心理健康问题得到及时、有效的解决,帮助学生应对心理压力和挑战。

图 3 二级辅导站心理排查会议
班级心理委员是中间力量,主要是认真学习并积极宣传大学生心理健康知识,在本班积极开展心理健康教育和宣传活动。注意发现学生中出现的各种心理异常现象,给予力所能及的帮助,并及时向辅导员反映,使其得到尽快解决。帮助有心理困难的学生及时预约前往心理咨询室接受心理附熬夜,加强对接受咨询的学生跟踪及反馈。
图 4 辅导员谈心谈话工作照
宿舍心理信息员是三支队伍中的最前线,对于心理问题的发现和干预是最直接也是最早的,所以作用特别大。辅导站积极组织班级心理委员、宿舍心理信息员、朋辈心理咨询员等学生心理骨干参与管理与专业知识技能的培训,充分发挥宿舍心理观察员和班级心理委员的骨干作用,在宿舍和班级中营造相互关心、相互爱护的氛围,培养和造就一支积极活跃的学生朋辈心理咨询员队伍,在二级辅导站中开展朋辈心理咨询工作,提供社会支持系统。
二、特色鲜明的心理健康教育活动
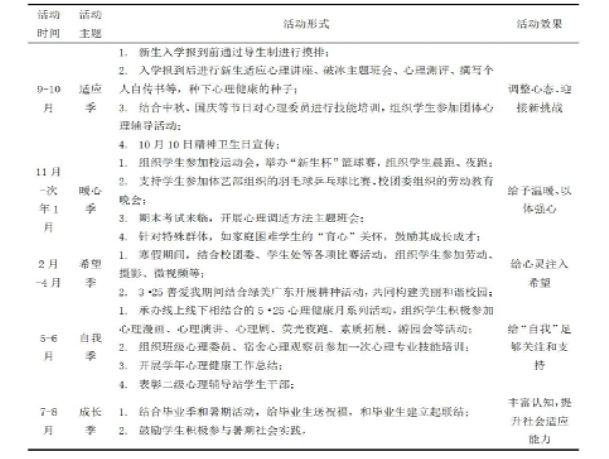
1.开展形式多样的心理健康教育、宣传活动,包括活动日(周或月),专题讲座,新生适应性教育,开展团体辅导等
二级心理辅导站定期为学生开展心理健康教育活动,如讲座、工作坊和小组讨论等。承办并组织学生参加学校5·25心理健康教育月系列活动,组织师生积极参加专题培训、片区交流、心理主题讲座等活动。普及心理健康知识,增强学生心理调适能力,有效提高学生心理健康水平。
表
1
主题活动规划表

图 5 学生参加心理健康教育活动积极性高、受益面广
2.“一体五维”特色心理育人工作创新模式
我院高度重视心理健康教育,以“三全育人”理念、表达性艺术治疗、园艺疗法、积极心理品质培育为导向,坚持全员参与、全过程培育、全方位推进心理育人的目标,打造心灵之家全方位宣传平台、心理健康类课程教学平台、心理健康宣传月类实践育人平台、“心耕园”工作坊体验平台和六级心理危机预防平台,形成“一体五维”的南华特色心理育人工作创新模式。
心灵之家全方位宣传平台:线上线下相结合,多维度提升学生与家长的心理健康意识。通过开展“家-校”微课、主题讲座、“致家长的一封信”等活动联动,有助于加深对学生的了解,精准定位学生的心理问题,并进行精准干预;同时,对问题家长开展必要的心理教育,让家长关心自己的孩子,让学生在家长的正确教育下得到身心健康的全面发展,充分发挥心理育人的作用。

心理健康类课程教学平台:课程是“心理育人”的主窗口,打磨《大学生心理健康教育》课程,融入思政教育、理想教育和价值观教育,探索形成全覆盖的心理育人体系。将表达性艺术治疗应用于心理育人工作中,通过导入“房树人”绘画、彩绘曼陀罗自由涂鸦、情绪ABC冥想绘画、十年后的我、我的生命树、“心耕园”拼贴画、沙盘治疗、校园心理剧、心理微电影拍摄等,突破了语言交流的限制,提供了非言语表达和沟通的机会,降低了学生的防御焦虑,学生内在的冲突通过艺术创作以隐喻和投射的方式表达出来。学生的情感开始流动,心灵得到成长和疗愈,生命力变得更加强大。同时,也为高职生拓宽了心理健康教育的渠道,实现以美润心、以心润美的状态。

心理健康宣传月类实践育人平台:精品活动路径。学院、班级、宿舍开展多样化的心理实践活动,包括心理剧、观看心理电影、心理知识竞赛、心理沙龙、心理微电影、心理驿站、心理主题班会、心理素质拓展、荧光夜跑、社会实践等一系列活动,每年参与人数达万余人,营造了积极向上校园文化氛围。

心耕园工作坊体验平台:劳模教育是学校的建校特色,因此心理育人过程中强化劳动教育既是对学校文化的传承,也是学院特色化发展和教育的必然要求。因地制宜建设“心耕园”工作坊,以积极心理品质培育为导向,探讨劳动教育背景下园艺疗法对高职生心理资本培育的影响。在育人工作中,关注关爱普通高职生群体,通过大量的体验式实践活动,渗透情绪情感体验,使学生置身“心耕园”疗愈自身的同时,也用自己的双手播下种子,待收成之时通过工作坊活动转化成不同的形式(手工艺品、园艺作品等),帮助更多需要帮助的人,用生命感受生命。让高职生更深刻地认识自己,接纳自我,培养积极乐观的心态,培育普通高职生群体积极的心理品质,预防心理障碍,减少危机事件的发生。

“学校—学院—班级—宿舍—家庭—社区”六级心理危机预防平台:夯实“一把手”工程,搭建“学校—学院—班级—宿舍—家庭—社区”六级心理危机预防平台,构建“心理育人”顶级机制。团结一切人员,形成“心理育人”统一阵线。家校紧密联系,社区结对共建,建立校外心理发展与健康管理拓展基地。加强与社区、村小、派出所、壹心理等社会机构的合作,结合“2024公益未来·青少年赋能计划”项目,赋能并支持大学生在乡村开展儿童夏令营,提升大学生实践能力和助力乡村儿童全面发展。邀请校外兼职德育导师,定期开展心理知识讲座、心理工作案例督导,充分挖掘社会心理健康教育资源,开展经验交流和良性互动,为师生提供更多学习、实践的平台。

三、科研支撑与实践应用
1.课题研究与论文发表
我院重视心理健康教育的基础理论研究,围绕学生心理发展的特点和规律开展深入探索,形成了一批高水平的研究成果。二级辅导站教师参与多项心理健康教育相关的课题研究,如“园艺疗法”在大学生积极心理品质培育中的创新实践等,取得高水平研究成果。
表 2 心理健康教育工作科研成果汇总
序号 |
年度 |
课题(论文)名称 |
类型 |
负责人 |
1 |
2022年 |
广清一体化背景下清远市财经素养的提升路径研究 |
清远市哲学社会科学规划课题 |
刘丽 |
2 |
2022年 |
一例大学生失恋抑郁咨询案例报告 |
广东高校学生工作案例评优活动优秀奖 |
刘丽 |
3 |
2023年 |
大学生心理健康教育与危机应对相关问题研究——“园艺疗法”在新时代高职院校大学生积极心理品质培育中的创新实践 |
校级科研项目三全育人与创新创业教育研究专项 |
刘丽 |
4 |
2023年 |
创意思维·健康行为·具身学习一一新时代高校心理育人“一体五维”模式的实践与探索 |
“铸魂逐梦工程”三全育人精品培育项目 |
张朝山 |
5 |
2023年 |
财经素养融入高职院校创新创业教育金课建设 |
论文 |
刘丽、余舒敏 |
6 |
2023年 |
广清一体化背景下清远市民财经素养提升路径研究 |
论文 |
刘丽、余舒敏 |
7 |
2024年 |
劳动教育背景下园艺疗法对高职生心理资本培育的研究 |
论文 |
黄洁瑜刘丽 |
8 |
2024年 |
广清一体化背景下清远市财经素养的提升路径研究 |
2023年度校级优秀科研成果科研项目类二等奖 |
刘丽、余舒敏 |
9 |
2024年 |
“三全育人”视域下高职院校心理育人工作提升的实效性研究 |
2024年度校级科研项目党建及课程思政研究专项 |
刘丽 |
10 |
2024年 |
高职生心理资本积累及其教育管理对策研究 |
2024年度校级科研项目一般项目 |
黄洁瑜 |
11 |
2024年 |
“三全育人”视域下高职院校心理育人工作新格局的研究与实践 |
2024年校级质量工程项目课程思政示范计划项目 |
刘丽 |
12 |
2024年 |
“三全育人”视域下高职院校二级心理辅导站心理育人工作创新模式研究 |
2024年度广州市社科规划常规课题(共建) |
刘丽 |

图 6 广东省教育厅心康相关获奖成果
2.教学成果与案例
我校结合学生实际需求和心理健康教育实践,开展应用性研究,探索有效的心理干预方法和手段,对学生心理发展起到了积极的促进作用。学院教师在省级教学基本功比赛中获奖,指导学生在心理健康教育月系列活动中获得奖项,体现了理论研究的应用成效。
表 3 心理健康教育教学活动成果汇总
序号 |
获奖 |
活动名称 |
类型 |
负责人 |
1 |
2020年 |
心理公益广告作品《致敬最美逆行者》 |
广东省教育厅2020年“5·25”大学生心理健康教育月系列活动三等奖 |
刘丽 |
2 |
2021年 |
授课《大学生心理健康教育》 |
广东省教育厅2021年大学生心理健康教育课教学基本功比赛二等奖 |
刘丽 |
3 |
2021年 |
心理拓展训练微视频《唤醒夜空,以赴强国》 |
广东省教育厅2021年“5·25”大学生心理健康教育月系列活动二等奖 |
刘丽 |
4 |
2022年 |
心理剧作品《裂缝中的阳光》 |
广东省教育厅2022年“5·25”大学生心理健康教育月系列活动二等奖 |
吴嘉媚 |
5 |
2023年 |
心理剧作品《请给我一束光》 |
广东省教育厅2023年“5·25”大学生心理健康教育月系列活动二等奖 |
杨帆 |
6 |
2023年 |
心理剧作品《默》 |
广东省教育厅2023年“5·25”大学生心理健康教育月系列活动三等奖 |
刘晓欢 |
7 |
2023年 |
指导学生高鹏宇 |
广东省教育厅2022年“广东大学生年度人物”入围奖 |
刘丽 |
8 |
2023年 |
指导学生陈韵诗 |
2023年团中央志愿活动 |
刘丽 |
9 |
2024年 |
我眼中的二十大 |
广东省教育厅2023年职业院校“技能成才,强国有我”系列教育活动二等奖 |
黄洁瑜、刘丽 |
10 |
2024年 |
小心“防”诈骗,安全“0”距离——大学生因电信诈骗导致自杀危机的干预 |
2023年广东高校思想政治优秀案例推选展示活动三等奖 |
刘丽、余舒敏、黄洁瑜 |
11 |
2024年 |
让考试只是一场考试—正念训练缓解伴有躯体化考试焦虑的案例报告 |
2023年广东高校思想政治优秀案例推选展示活动三等奖 |
黄洁瑜、刘丽、余舒敏 |
12 |
2024年 |
切莫“按键伤人”,守护校园安全 ——高校“网络暴力”事件引发的思考 |
2023年广东高校思想政治优秀案例推选展示活动优秀奖 |
江帆 |
13 |
2024年 |
大学生的情绪与情感——情绪管理 |
2023年广东高校思想政治工作教学视频三等奖 |
刘丽、黄洁瑜、余舒敏 |
14 |
2024年 |
创业团队——创业团队组建 |
2023年广东高校思想政治工作教学视频优秀奖 |
刘丽、余舒敏、黄洁瑜 |





图 7 广东省教育厅2024年心康教学成果
四、资源优势与社会服务
1.校企合作
我院与壹心理企业等专业心理健康机构合作,为学生提供更专业的心理健康服务。

图 8 校企合作交流举办讲座活动
2.社区服务
我院充分发挥高校的资源优势,积极为社区和乡村提供心理服务。通过组织心理健康讲座、开展心理咨询服务、参与社会公益活动等形式,将心理健康教育的触角延伸到社区和乡村,为提升公众心理健康水平贡献力量。二级心理辅导站组织师生参与“党建引领,五育促心”百千万工程,指导学生组建金鹰筑梦志愿服务队入选全国千支大学生志愿宣讲团“2023年全国大学生井冈山精神志愿宣讲团入选团队”“2023年全国大学生‘防治结核 志愿有我’志愿宣讲团入选团队”“2024年全国大学生西柏坡精神志愿宣讲团入选团队”,扩大心理健康教育的社会影响力。
图 9 中青网宣传报道

图 10 清远电视台宣传报道

图 11 东城街道宣传报道


图 12 《大学生云报》宣传报道

图 13 《今日从化》报宣传报道

图 14 广州从化频道电视台宣传报道

图 15 公众号《文明广州》宣传报道

图 16 公众号《南方Plus》广州从化发布宣传报道

图 17 《南方工报》宣传报道